コンテンツへスキップ
ナビゲーションに移動
一般社団法人日本産業カウンセラー協会 神奈川支部 講演会・研修会の開催や相談室でのカウンセリングを行っております。
045-264-9521
お問合わせ
神奈川支部
について
About
神奈川支部について
支部長挨拶
産業カウンセラーとは
日本産業カウンセラー協会とは
協会へのご入会はこちら
資格取得を
ご検討の方
Learning
産業カウンセラー養成講座
産業カウンセラー養成講座とは?
産業カウンセラー養成講座 お申込みのご案内
産業カウンセラー養成講座 無料説明会
国家資格キャリアコンサルタント養成講習
オンライン講習案内
キャリアコンサルタント 無料説明会
キャリアコンサルタント養成講習について
シニア産業カウンセラー育成講座
SNSカウンセラー養成講座
ストレスチェックアドバイザー講座
国家資格
キャリアコンサル
タント更新講習
Career
スキルアップ
情報
Skillup
研修講座・セミナー
月例会・はまカフェ
会員学習グループ
お気軽にスーパービジョンを受けましょう!
カウンセリング
のご相談
Consultation
対面カウンセリング
電話相談
オンラインカウンセリング
企業・団体
の方
Companies
教育・研修サービスのご案内
カウンセリングサービスのご案内
賛助会員のご案内
神奈川支部
会員の方
To Member
会員マイページ
登録講師・カウンセラーの部屋
地域連携活動
神奈川支部研修室利用について
神奈川支部支部報 かもめ便り
JAICO神奈川ライブラリーの利用について
資格登録更新研修
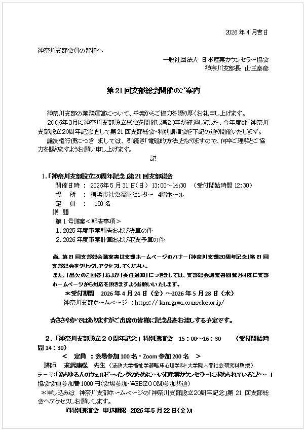
第21回神奈川支部総会
HOME
第21回神奈川支部総会
第21回神奈川支部総会開催のご案内
特別講演会のご案内
【神奈川支部会員の方】
議案書の閲覧・総会出欠及び委任通知・特別講演会のお申込み・会員懇親会のお申込みは下記リンクよりお願いします
※支部総会のご案内メールに記載されているパスワードが必要です
■「議案書の閲覧」「総会出欠及び委任通知」
「特別講演会の申込」
「会員懇親会の申込」はこちら
【
神奈川支部以外の協会会員の方
】
特別講演会のお申込みはこちら
【2025年度に産業カウンセラー養成講座又はキャリアコンサルタント養成講習を受講された方】
特別講演会のお申込みはこちら
【その他非会員の方】
特別講演会のお申込みはこちら
+
MENU
神奈川支部
について
神奈川支部について
支部長挨拶
産業カウンセラーとは
日本産業カウンセラー協会とは
協会へのご入会はこちら
資格取得を
ご検討の方
産業カウンセラー養成講座
産業カウンセラー養成講座とは?
産業カウンセラー養成講座 お申込みのご案内
産業カウンセラー養成講座 無料説明会
国家資格キャリアコンサルタント養成講習
オンライン講習案内
キャリアコンサルタント 無料説明会
キャリアコンサルタント養成講習について
シニア産業カウンセラー育成講座
SNSカウンセラー養成講座
ストレスチェックアドバイザー講座
国家資格
キャリアコンサル
タント更新講習
スキルアップ
情報
研修講座・セミナー
月例会・はまカフェ
会員学習グループ
お気軽にスーパービジョンを受けましょう!
カウンセリング
のご相談
対面カウンセリング
電話相談
オンラインカウンセリング
企業・団体
の方
教育・研修サービスのご案内
カウンセリングサービスのご案内
賛助会員のご案内
神奈川支部
会員の方
会員マイページ
登録講師・カウンセラーの部屋
地域連携活動
神奈川支部研修室利用について
神奈川支部支部報 かもめ便り
JAICO神奈川ライブラリーの利用について
資格登録更新研修
PAGE TOP